LTC Infrastructure Documentation
LTC Architecture
Initializing search
    infrastructure-documentation
    infrastructure-documentation
    • Home
      • Systems and Services
    • For Developers
      • Getting started
      • Development workflow
      • Routes/Endpoints
      • Secrets
      • Semantic versioning
      • Continuous deployment
        • Deployment configuration
        • CI/CD details
      • Container Development
        • What is Kubernetes?
        • Deployments and Releases
        • CI/CD Pipelines
        • Deployment config details
      • Infrastructure
        • Node Details
        • Kubernetes Details
        • Configuration Projects
        • Initializing latest and stable
        • Developing Infrastructure
      • Announcements
        • GitLab Restructuring
        • Deployment Package Changes

    LTC Architecture

    architecture architecture

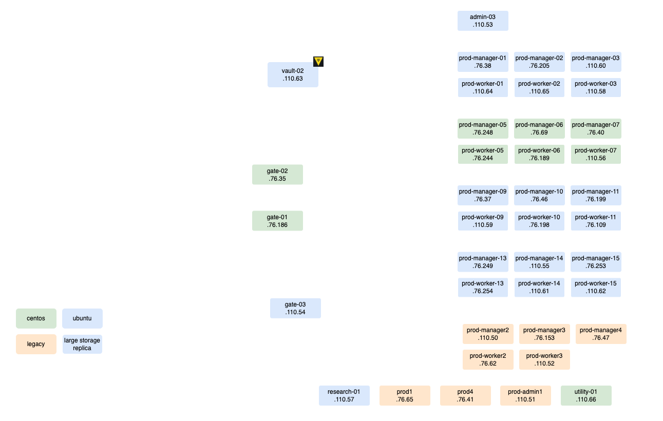
    If you're interested, take a look at our legacy architecture diagram.

    February 23, 2026 February 23, 2026
    Made with Material for MkDocs